
铝毒是仅次于干旱的第二大非生物胁迫,全球约50%的潜在耕地受土壤酸化影响。酸性土壤中的铝离子(Al3?)会破坏植物根系发育、积累活性氧(ROS),严重制约农作物产量。白三叶作为优质牧草和边际土地改良核心草种,具备良好的耐酸铝特性,但其抗铝毒的分子机制长期未被阐明。
3月28日,四川农业大学草业科技学院教授彭燕课题组在Plant Physiology在线发表研究论文,揭示了白三叶中TrSCL6-TrAGL80-TrGAPC2调控模块介导抗铝毒的分子机制,为培育耐酸铝作物提供了关键遗传靶点。
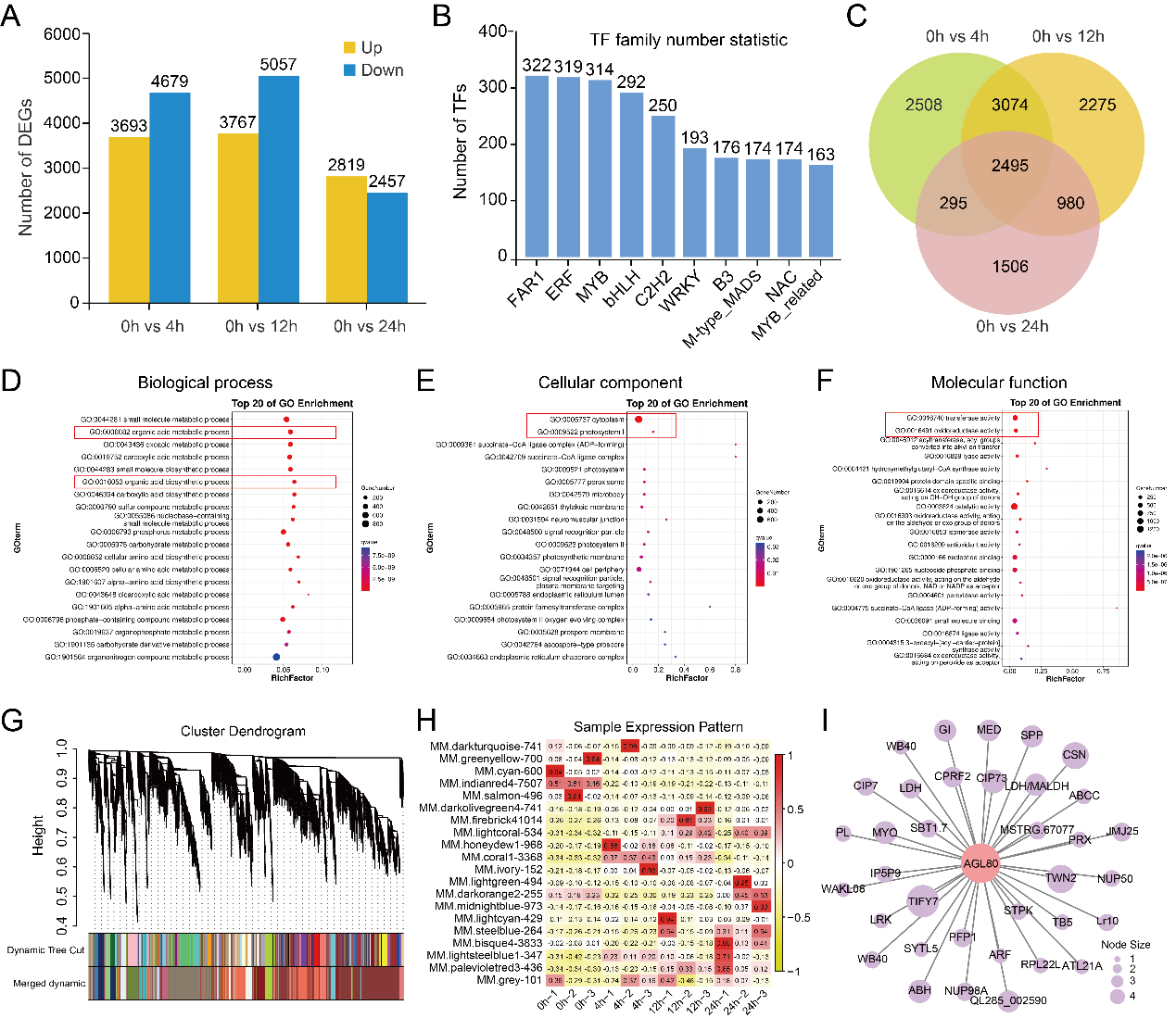
植物应对铝毒主要依赖外部排斥和内部耐受机制,其中根系分泌有机酸(如苹果酸)螯合铝离子是核心策略。此前研究多聚焦于农作物,牧草作物的抗铝分子机制研究相对匮乏。该研究通过转录组分析发现,铝胁迫下白三叶差异表达基因显著富集于“有机酸代谢”和“氧化还原调控”通路,进一步通过加权基因共表达网络分析(WGCNA)锁定了关键MADS-box转录因子TrAGL80。

白三叶根系在铝胁迫下的RNA-seq与WGCNA分析。图源:四川农业大学
深入研究表明,TrAGL80是抗铝毒调控网络的核心枢纽基因,特异性响应铝胁迫,且在耐铝品种中的表达水平显著高于铝敏感品种。亚细胞定位于细胞核于细胞质,可直接结合苹果酸转运蛋白基因TrALMT1的启动子,促进根系分泌苹果酸,进而增强白三叶耐铝性。此外,TrAGL80与胞质甘油醛-3-磷酸脱氢酶TrGAPC2相互作用,增强抗氧化能力,减少ROS积累,增加根中苹果酸的合成,协同调控白三叶耐铝性。
同时,研究还发现GRAS家族成员TrSCL6作为负向调控因子,通过结合TrAGL80启动子上的GT-box基序抑制其表达,进而减弱白三叶的抗铝能力。
综上所述,TrSCL6-TrAGL80-TrGAPC2模块通过协同调控有机酸分泌和ROS清除增强白三叶应对铝毒胁迫的分子机制。这一发现不仅填补了牧草作物抗铝毒分子机制的研究空白,更为通过分子育种改良作物耐酸铝特性提供了重要理论支撑,有望推动酸性土壤的农业可持续利用。
本研究得到四川国际合作项目和四川创新团队计划的资助。
相关论文信息:https://doi.org/10.1093/plphys/kiag169