近日,我校农学院“植保系害虫治理与昆虫多样性”团队顾俊杰教授在自然指数期刊《Proceedings of the Royal Society B: Biological Sciences》发表题为《From setae to scales: Burmese amber fossils reveal the Early Cretaceous innovation of body coverings in scaly crickets(从刚毛到鳞片:缅甸琥珀揭示白垩纪时期癞蟋体表覆盖物形态创新)》的研究论文。研究首次明确癞蟋科鳞片与原始刚毛的同源性,提出“形态创新在前,辐射在后”的演化轨迹,揭示了直翅目昆虫体表覆盖物从刚毛到鳞片的演化机制,为该类群形态创新与生态适应研究提供了理论支撑。
研究团队利用白垩纪中期缅甸琥珀中的四种癞蟋新属种为突破口,结合现生癞蟋形态学数据,通过系统发育学、祖先状态重建、形态空间分析等多种研究手段,首次证实癞蟋亚科的鳞片结构由原始刚毛经扁平化和结构修饰演化而来。研究发现这一关键形态创新在白垩纪中期已趋成熟,并成为该类群后续多样化和辐射的驱动力。同时,研究通过多维度分析为鳞片的演化起源提供了坚实的形态学与系统发育学证据,填补了直翅目昆虫体表结构演化研究的重要空白。

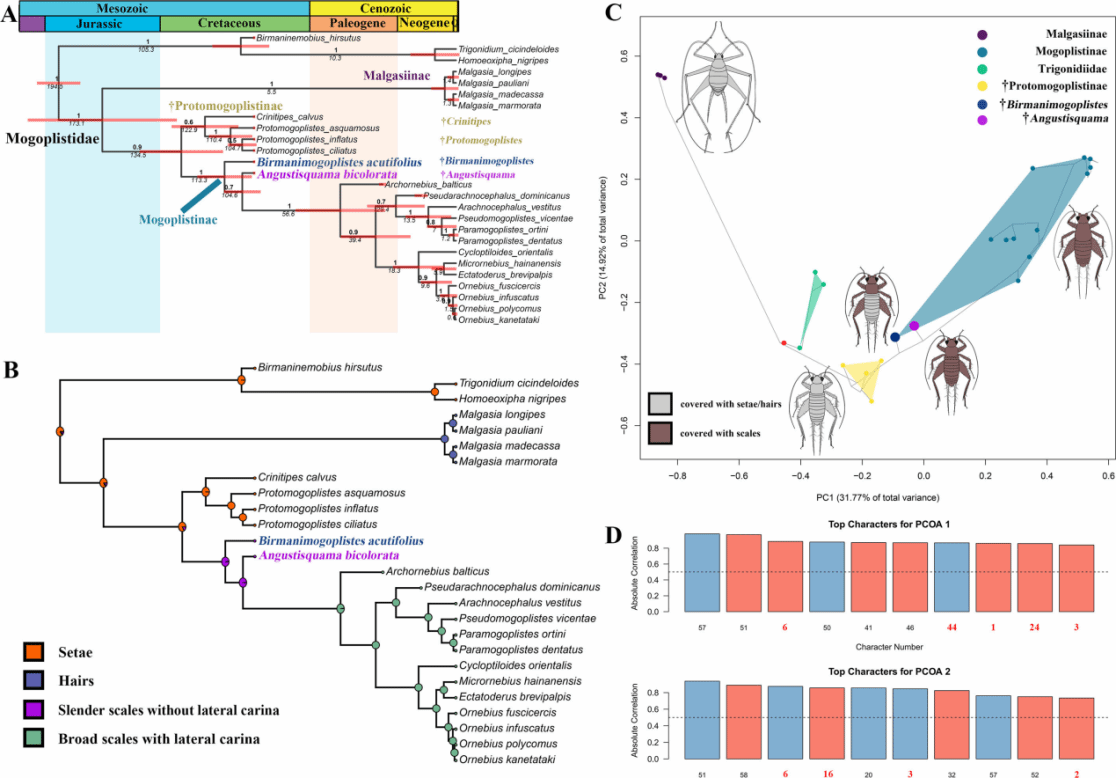
(A)癞蟋科的时间校准系统发育树。(B)体表覆盖物性状的祖先状态重建。(C)离散性状的系统发育形态空间图。(D)关键特征投影(Yuan et al. 2026)。
我校已毕业硕士研究生袁伟(现陕西师范大学生命科学学院博士生)为该论文第一作者,陕西师范大学生命科学学院马丽滨教授为共同第一作者,我校农学院岳艳丽副教授及顾俊杰教授为共同通讯作者,首都师范大学任东教授参与了该项研究。研究团队长期围绕直翅目昆虫多样性与演化开展系统性研究,累计发表直翅类昆虫新种60余种,其中模式产地为四川的新种达15种;依托扎实的研究基础,团队先后获批国家自然科学基金面上项目2项,在直翅目昆虫分类修订、系统演化、物种形成等方向取得一系列突破性进展。
该研究得到国家自然科学基金等项目的资助(42372013)。
论文链接:https://doi.org/10.1098/rspb.2025.3077